2021-02-02
各设区市科技局,赣江新区管委会创发局,省直有关单位,有关高等院校、科研院所:
为培育一批具备冲击国家科学技术奖的后备重大科技创新成果,助力提升我省科技创新综合水平,大力推进创新型省份建设,编制了 2021 年度国家科技奖后备培育项目申报指南,请你们按照指南要求组织申报,现将有关事项通知如下:
一、申报方式
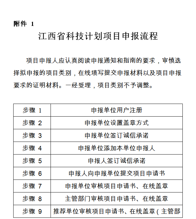
项目申报采取网上申报的方式进行,由项目申报人、项目申报单位和推荐(主管)单位登录系统进行申报和推荐(具体流程见附件 1)。省科技项目服务中心负责受理项目。
项目申报全面推行电子印章使用。申报前,申报单位、推荐(主管)单位须按规定办理电子印章。如未办理电子印章的,可前往服务网点办理;已办理电子印章的,直接按时间节点登录系统申报、推荐。
二、申报推荐时间
自 2021 年 1 月 15 日起,可登录系统进行网上填报。请各项目申报单位、推荐(主管)单位在截止时间前完成相关工作,逾期未提交的,系统将自动关闭,不予受理。
1.项目申报人网上申报、项目申报单位网上审核截止时间:2021 年 3 月 20 日 17 时;
2.推荐(主管)单位网上审核推荐截止时间:2021 年 3 月25 日 17 时。
三、项目受理咨询
江西省科技项目服务中心(南昌市省政府大院南一路 7 号,原省知识产权大楼 9 楼)。
联系人:谢一虹、艾金根
电话:0791-88175549、86200587
电子信箱:jxkjgl@163.com
四、业务咨询电话
科技成果与技术市场处 李韶雨 谢定才
电话:0791-86263488
五、系统技术支持咨询
省科技信息研究所
电话:0791-86226025
六、电子印章事项咨询
行政事业类单位用章答疑 QQ 群号:172195919
企业类单位用章答疑 QQ 群号:855271960
附件:1. 江西省科技计划项目申报流程
2. 2021 年度国家科技奖后备培育项目申报指南
江西省科技厅
2021 年 1 月 16 日






在线咨询
关于2023年江西省第二批创新型中小企业名单的公示 根据《优质……
……
江西省发展改革委关于2023年江西省第一三产业企业技术中心评价……
2023年科技领军及入库企业、高成长性科技型企业公示 各有关单……
关于2023年江西省专业化小巨人企业名单的公示 根据《江西省专……
关于省级小灯塔企业培育名单的公示 为深入贯彻落实《江西省制……